Language
閲覧支援
文字サイズを変更する
拡大標準
背景色を変更する
青黒白
- やさしい日本語 -
やさしい日本語 元に戻す

令和8年度の浸水対策補助金の受付を開始します

最終更新日:
(ID:9812)

浸水対策補助金制度

令和7年8月の大雨による浸水被害を受け、令和8年度の宗像市浸水対策補助金の申請受付を開始します。

以下の要件に該当し、水害に対する浸水対策を行った方へ補助金の交付を行います。


1.対象者

 ・令和7年8月の大雨で浸水被害を受けた方

 ・浸水想定区域内(洪水、内水)の居住者または事業者 (浸水想定区域の確認は防災マップを参照)別ウィンドウで開きます


2.対象となる浸水対策

 (1)止水板の購入及び設置工事

 (2)室外機等の家屋付帯設備のかさ上げ工事

 (3)駐車場のかさ上げ工事

 (4)その他、浸水対策として有効と判断されるもの


3.対象期間

 令和7年8月1日以降に(1)~(4)を施したもの


4.補助金額

 ・(1)~(4)に関する費用の2分の1

  ※複数の対策を行う場合は総額の2分の1

 ・補助上限額50万円


申請期限

令和9年1月29日(金曜日)まで 
 ※予算上限に達した場合、早期に終了することがあります

要綱


注意事項

 以下に該当する場合は申請できません

 ・市税の滞納がある者

 ・暴力団等、又は暴力団等との関係を有している者

 ・販売を目的とした建築物等であること

 ・国、地方公共団体又は国若しくは地方公共団体の出資により設立された法人であること

 ・既存の浸水対策を更新する目的とすること


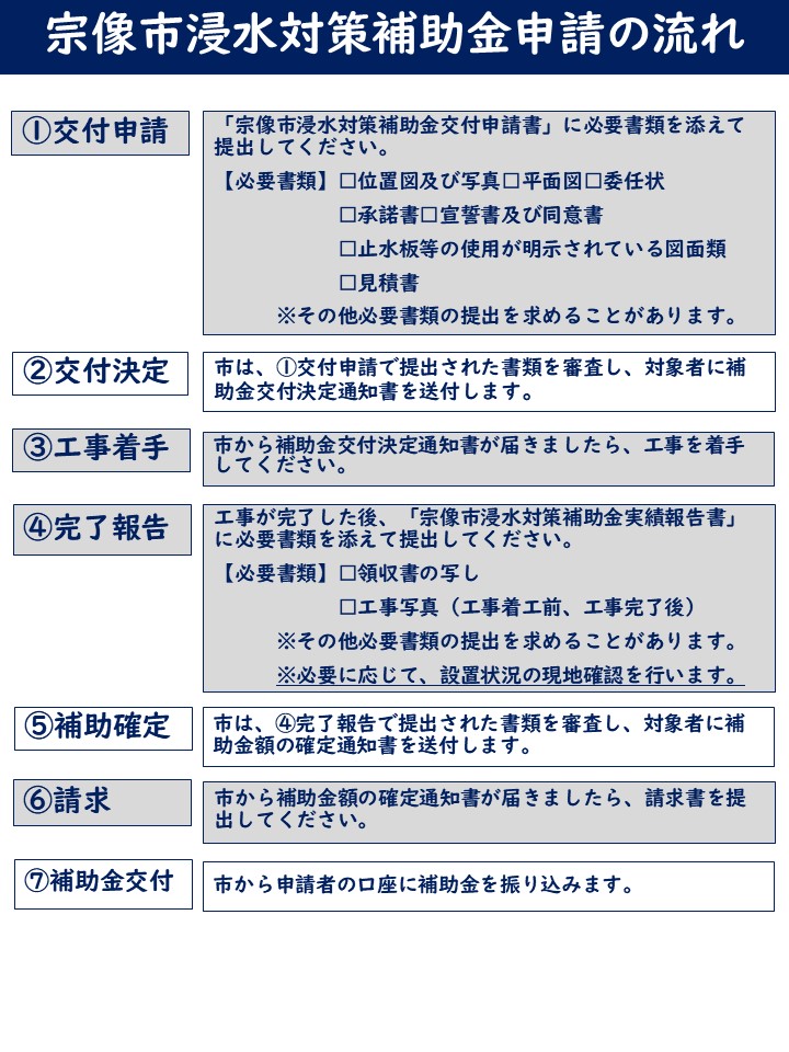
申請の流れ

  • 申請流れ

Q&A

 Q&A(PDF:48.2キロバイト) 別ウインドウで開きます


電子申請フォーム

1.申請別ウィンドウで開きます(外部リンク)

2.実績報告別ウィンドウで開きます(外部リンク)

3.請求別ウィンドウで開きます(外部リンク)


申請様式


このページに関する
お問い合わせは
(ID:9812)
ページの先頭へ
このページの先頭へ
宗像市
宗像市役所
〒811-3492  福岡県宗像市東郷一丁目1番1号  
電話番号:0940-36-11210940-36-1121   Fax:0940-37-1242  
開庁時間:午前8時30分から午後5時(土曜日・日曜日、祝日、12月29日から翌年1月3日は休み)
©2025 Munakata City
閉じる
Languages