Language
閲覧補助
文字サイズを変更する
拡大標準
背景色を変更する
青黒白
- やさしい日本語 -
やさしい日本語 元に戻す

  さがす

浸水対策補助金制度を開始します

最終更新日:
(ID:9344)

浸水対策補助金制度

令和7年8月の大雨による浸水被害を受け、浸水対策補助金制度を開始します。

以下の要件に該当し、水害に対する浸水対策を行った方へ補助金の交付を行います。


1.対象者

 ・令和7年8月の大雨で浸水被害を受けた方

 ・浸水想定区域内(洪水、内水)の居住者または事業者 (浸水想定区域の確認は防災マップを参照)別ウィンドウで開きます


2.対象となる浸水対策

 (1)止水板の購入及び設置工事

 (2)室外機等の家屋付帯設備のかさ上げ工事

 (3)駐車場のかさ上げ工事

 (4)その他、浸水対策として有効と判断されるもの


3.対象期間

 令和7年8月1日以降に(1)~(4)を施したもの


4.補助金額

 ・(1)~(4)に関する費用の2分の1

  ※複数の対策を行う場合は総額の2分の1

 ・補助上限額50万円


申請期限

 令和7年度の申請期限は、令和8年2月27日(金曜日)まで 


要綱


注意事項

 ・補助額が予算上限に達した場合、申請をお受けできません

 ・以下に該当する場合は申請できません

  申請日時点で市税に滞納のある者

  暴力団等、又は暴力団等との関係を有している者

  販売を目的とした建築物等であること

  国、地方公共団体又は国若しくは地方公共団体の出資により設立された法人であること

  既存の浸水対策を更新する目的とすること


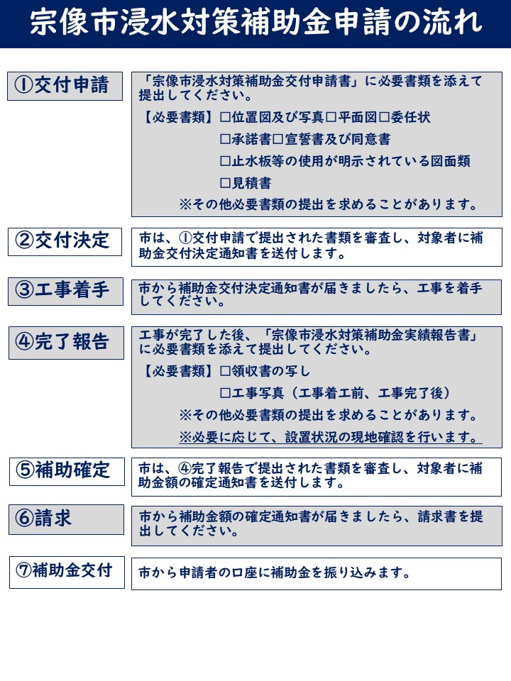
申請の流れ

  • 申請流れ

Q&A

 Q&A(PDF:48.2キロバイト) 別ウインドウで開きます


電子申請フォーム

1.申請別ウィンドウで開きます(外部リンク)

2.実績報告別ウィンドウで開きます(外部リンク)

3.請求別ウィンドウで開きます(外部リンク)


申請様式




このページに関する
お問い合わせは
(ID:9344)
ページの先頭へ
防災サイト
宗像市役所 危機管理課
福岡県宗像市東郷一丁目1番1号 危機管理課
 直通番号:0940-36-5050 代表番号:0940-36-1121
開庁時間:8時30分から17時(土曜日・日曜日・祝日・年末年始を除く)

©2025 Munakata City

  目的からさがす
Languages